欢迎订阅2025年《浙江考试》增刊2

发布时间:2025-09-01 16:13

浏览量:

《浙江考试》增刊2《2025年7月浙江省普通高中学业水平考试命题解读与答题分析》正在征订中,有需要的师生,快来关注吧。


主要内容


本期增刊内容包括7月学考语文、数学、技术、历史、地理、化学、生物学科目的试卷总体分析、典型试题解析和答题情况分析等,由浙江省教育考试院组织各学科专家从命题和阅卷两个维度进行深入剖析,以期为师生更好地复习备考提供启示。此外,每学科均附一套参考试卷及答案,供师生练习使用。本期增刊预计于9月下旬出版。



精彩预告


语文:

地理:

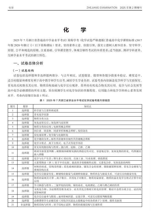
化学:


订阅方式


线下订阅

为方便师生订阅,本期《浙江考试》增刊由全省新华书店承担征订配送任务。新华书店将与学校联系,根据师生需求代订代收。师生可自主于9月中旬前订阅。各地新华书店联系方式可扫描以下二维码查看:


线上购买


浙江教育考试服务中心“浙江杰雅图书”京东商城专营店,为“浙江考试服务系列书刊”唯一指定官方线上销售渠道,本刊将在9月下旬正式出版后上架销售,届时读者可扫描下方二维码购书:


请认准上述线下订阅及线上购买渠道,谨防盗版。

扫一扫在手机上查看当前页面